州人民政府关于实行企业投资负面清单管理的通知
恩施州政发〔2015〕28号
时间:2015-11-12 10:37:49 作者:恩施自治州人民政府 来源:恩施自治州人民政府 阅读:次
各县市人民政府, 州政府各部门:
为进一步简政放权,推进政府职能转变,加快我州产业转型升级,科学有效引 导企业投资行为,营造公开、透明、便利、高效的市场准入和投资准入环境,依照国家和省相关法律、法规及产业政策要求,州人民政府决定在全州实行企业投资负面清单管理,现将有关事项通知如下:
一、 管理依据
(一) 遵循国务院《政府核准的投资项目目录(2014 年本)》、省政府《政府核准的投资项目目录(2015 年本)》、 国家发改委《产业结构调整指导目 录(2011 年本)》(2013 年修正)、 国土资源部《禁止用地项目 目 录(2012 年本)》,以及相关行业、产业和工艺限制政策。
(二) 外商投资在遵循本负面清单管理的同时,还应执行国家发改委《外商投资项目 核准和备案管理办法》(2014 年令第 12号)和《外商投资产业指导目录(2015 年修订)》(2015 年令第 22号)相关规定。
(三) 本负面清单为试验性管理办法,清单中所列项目与国家和省出台的企业固定资产投资负面清单内项目 不一致的,以国家和省负面清单为准。
二、 管理范围
(一) 本清单中所称投资为企业投资,政府投资仍须按相应审批程序办理。
(二) 除本清单列举的限制和禁止措施之外,禁止投资危害国家和社会安全的项目、法律法规明令禁止的项目 或从事损害社会公共利益的投资活动。行业主管部门有特殊监管要求的,还应遵循特殊监管的相应要求。
(三) 根据我州产业政策,将涉及生态安全、落后产能、过剩产能、高耗能高污染产业等禁止和限制的内资企业投资领域列入负面清单。对暂未列入负面清单范围,但有下列情况之一的,也不得引进和新建:
1. 属于国家产业结构调整指导目 录限制类、淘汰类范围内的项目;
2. 属于国家过剩产能行业中简单搬迁和新增产能项目。
(四) 对不属于负面清单,又不存在第(三)项所列情况且符合国家有关法律、法规和产业政策规定的,为允许投资类。除涉及公共安全、生态安全和政府资金投入的项目外,实行备案管理,政府不得限制准入。
(五) 负面清单实行动态管理,州政府投资主管部门根据我州实际情况定时补充、调整清单目录,报州政府分批次审定发布。
(六) 本清单在全州范围内试行, 县市不再编制企业投资负面清单。
三、 保障机制
(一) 建立市场投资准入“三证合一、 一照一码” 制度。 坚持“条件最宽、门槛最低、环节最少、流程最优、时效最快” 的改革目标,创新市场主体准入制度,最大限度发挥市场主体作用。一是深化投资服务便利化改革。将企业投资各环节的多部门分别受理、分散管理变为一个窗口 集中受理、 集中管理,并推行线上线下结合优化流程,建设跨部门的数据共享平台,实现网上联合审批。二是在落实注册资本认缴制、“先照后证” 登记制度的基础上,实施企业投资负面清单管理制度。进一步简政放权,简化登记程序, 建立完善工商营业执照“一表申报、一窗受理、三证合一、 一照一码” 工作机制。
(二) 严格政策落实和程序办理。 对列入负面清单管理禁止类的企业投资项目,禁止新建。投资管理部门不得核准、备案,国土、规划、住建、环保、质检、消防、海关、人防、金融等部门不得办理有关手续,不得提供土地、 电力、 授信等要素支持。
(三) 改革企业投资审批方式。一是建设“统一规范、 并联运行,信息共享、高效便捷,阳光操作、全程监督” 的投资项目网上联合审批平台,实行“同步受理、 同步办理、限时办结、互抄互告、信息公开” 的运行模式, 将投资项目从提出申请到开工建设全过程涉及的部门、 事项和环节全部纳入平台,实现所有审批事项“一网告知、 一网受理、一网办结、一网监管” 的目标。二是对负面清单外的企业投资备案项目试行“承诺审批制”,逐步建立规范诚信、简化高效、监管完善的备案项目审批模式。 在负面清单以外企业投资备案项目审批中,简化开工前的审批行为,加快项目落地开工进度。 对开工前需要办理项目备案、人防设计、环评、土地、规划、消防设计、 图审等相关事项,在项目法人以书面形式承诺能够在规定期限内提交符合审批条件的材料,以及中介机构承诺提供的技术审核报告合法合规的前提下,实行“一口受理、先行备案、一次送达、事中事后监管”。环境保护、消防设计、人防工程等需要竣工后验收的建设项目,实行联合验收。
(四) 建立适应负面清单管理模式的监督管理机制。严格落实项目业主责任制,强化项目属地主管部门的监管责任,建立项目巡查、稽查等协调监管制度,切实加强项目建设事前、事中、事后的全过程监管,坚决制止和防范违规建设项目。对不严格履职尽责、失职渎职并造成严重后果的部门,要按照有关规定严格问责。同时,引 入信用机制,严格批后监管。行政审批机关可将项目法人的承诺公开,并在其承诺时限内,对项目法人提交的材料和中介机构提供的技术审核报告进行审查。对存在失信行为的项目法人和中介机构,依法依规给予责令整改、 撤销审批、记入诚信档案等处理。
四、《恩施州企业投资负面清单(第一批)》(见附表) 自 2016年1月1日起实施。
恩施自治州人民政府
2015 年 11 月 3 日
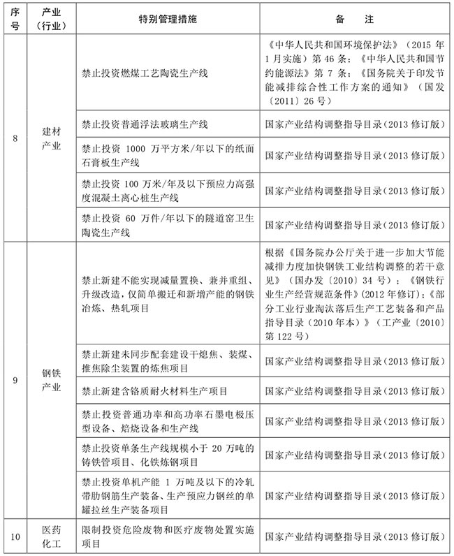
恩施州企业投资负面清单(第一批)








