省人民政府办公厅关于印发湖北省汽车产业转型发展实施方案(2023-2025年)的通知
时间:2023-11-13 17:17:00 作者: 来源:省人民政府办公厅 阅读:次
各市、州、县人民政府,省政府各部门:
《湖北省汽车产业转型发展实施方案(2023-2025年)》已经省人民政府同意,现印发给你们,请认真贯彻执行。
2023年10月27日
湖北省汽车产业转型发展实施方案
(2023-2025年)
为加快促进我省汽车产业创新发展,建成我国重要的新能源与智能网联汽车创新中心和生产基地,根据国务院关于推动新能源汽车产业高质量发展决策部署和我省发展实际,制定本实施方案。
一、总体要求
(一)指导思想。
以习近平新时代中国特色社会主义思想为指导,全面贯彻落实党的二十大精神和习近平总书记关于“加速推进新能源汽车科技创新和相关产业发展,为建设清洁美丽世界、推动构建人类命运共同体作出更大贡献”的重要指示精神,按照省第十二次党代会工作部署,完整、准确、全面贯彻新发展理念,加快推动全省汽车产业电动化、网联化、智能化转型发展,提升产业链供应链自主可控能力,构建“车-能-路-云”融合发展的产业生态,发展壮大新能源汽车自主品牌,为我省打造现代化产业体系、加快建设全国构建新发展格局先行区提供产业支撑。
(二)总体目标。
到2025年,建成全国重要的新能源汽车生产基地,新能源汽车产量占全省汽车总产量比重达到40%以上,产值达到3500亿元。动力电池系统、新型底盘架构、智能驾驶体系等重点领域关键核心技术自主可控能力和产业安全保障水平显著增强,组合辅助驾驶(L2级)及以上级别新车销量占全省新能源汽车新车销量的80%以上。在整车领域形成1家年产100万辆以上、具有国际竞争力的世界一流企业,在关键零部件领域形成10家单项冠军企业,带动一批专精特新“小巨人”企业成长,新能源汽车产业对全省制造业的龙头引领和辐射带动作用进一步增强,在全国的产业地位进一步凸显。
二、重点任务
(一)实施扩量提质行动,提升新能源汽车整车规模和竞争力。统筹全省汽车产业布局,充分利用我省现有资产存量和整车企业产能,发挥东风公司等龙头企业转型带动作用,推动汽车产业向电动化、网联化、智能化方向转型升级,到2025年,保证全省新能源汽车产能在250万辆以上,巩固我省汽车大省地位。
1.发挥龙头企业转型引领作用。深化东风公司协同融合发展,激发企业转型的内生动力,推动新能源汽车和自主品牌突破性发展。到2025年,东风公司新能源汽车产量实现100万辆,新能源汽车产量与燃油汽车产量达到1∶1;自主品牌产量与合资品牌产量达到1∶1。强化与上汽通用、长城公司、广汽公司等整车企业集团的对接,将更多新能源汽车生产线布局在湖北,推动更多车型在湖北生产。支持省属国有投资平台通过股权投资等方式,加强与省内相关整车企业开展战略合作,加快推动我省整车企业做大做强。
2.鼓励传统车企加速转型。支持和促进传统车企加快向新能源汽车转型步伐,巩固上汽通用武汉基地产线改造成果,发挥年产20万辆新能源车生产能力;推动东风本田一厂、二厂、三厂及长城等传统燃油车产线实施柔性化改造,提高整车智能制造水平和柔性化、定制化生产能力,到2025年底新增新能源车产能150万辆。
3.扩大新能源乘用车规模。积极引进国际高端知名整车以及国内优势车企在湖北投资布局,加快推进吉利路特斯、东风高端越野车等新能源整车项目达产达效,力争到2025年,建成投产产能60万辆以上。鼓励汽车生产企业开发性价比高、满足个性化出行需求、适销对路的新能源乘用车车型,提升产销量和产能利用率。支持汽车生产企业在省内研发并投产销售新能源新车型和从集团引进新能源新车型。支持推广达到国家标准《汽车驾驶自动化分级》(GB/T40429-2021)定义的3级及以上驾驶自动化功能的新能源汽车车型。
4.积极发展新能源商用车。支持东风商用车公司等整车企业与国际商用车巨头深化战略合作,立足纯电动、混合动力、氢燃料电池三大技术路线,大力研发生产新能源商用车,打造中国新能源商用车生产基地。加快推进东风轻型商用车智能制造等新能源商用车项目建设,推动新楚风、华神、万山等氢燃料电池整车项目建设,带动产业链制造水平提质增效升级。
5.支持智能网联汽车多元场景综合应用。围绕5G、无人驾驶、车路协同、人工智能等新技术,加快推进武汉国家“双智”试点、襄阳国家级车联网先导区、汉十高速商用车无人驾驶示范建设。有序开放街区、道路、机场、港口等作为智能网联车辆示范应用场景,鼓励开展开放场景内自动驾驶出租车、公交、短途接驳、物流配送、清扫车等形式的示范应用。积极支持有主动驾驶(L3级)及更高级别自动驾驶功能商业化应用。支持具备条件的市、州采用多种形式推广一批示范效果好的优秀场景。
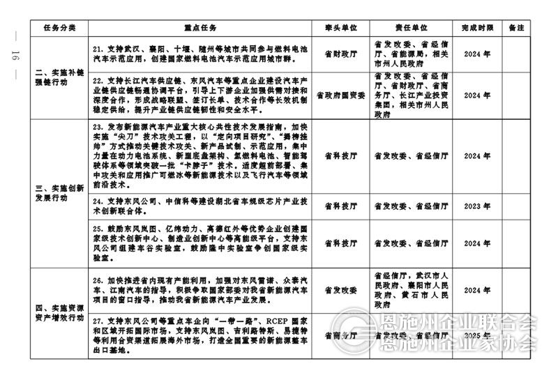
(二)实施补链强链行动,完善新能源汽车零部件供应链体系。抢抓全球产业链重构机遇,推动新能源汽车零部件巨头投资湖北,引进和培育一批专精特新“小巨人”企业、单项冠军企业,形成集原创性研究、系统化开发、模块化制造、集成化供货于一体的新能源汽车零部件供应链体系。到2025年,全省新能源汽车零部件本地配套率达到40%以上。
6.推动动力电池全价值链发展。支持中创新航、亿纬动力、比亚迪、宁德邦普、远景科技等企业提高工艺水平和生产效率,做大做强动力电池产业,到2025年,动力电池产能达到200GWh。支持格林美、骆驼集团等企业完善动力电池回收、梯级利用和再资源化的循环利用体系。推动东风鸿泰、隆中实验室等开展高安全全气候动力电池、全固态电池电解液、钠离子电池等下一代动力电池研发和技术储备,打造国内领先的动力电池特色产业集群。
7.提升新型底盘架构自主化能力。支持东风电驱动、东实大洋等重点企业突破电机控制技术,积极引进弗迪动力、汇川技术、日本电产等全球知名企业落地湖北,开展IGBT电机控制器、电子液压制动系统(EHB)、线控转向系统、多域融合控制系统等方面的研发及产业化,适应新能源汽车产业快速发展需求。到2025年,培育或者引进1家以上具有国际竞争力的新型底盘架构系统研发制造企业,核心零部件(控制器、电机等)自主化率达到20%以上。
8.加快推进智能驾驶技术攻关及产业化。重点支持中国信科、武汉新芯、黑芝麻等一批具有较强竞争力的特色企业积极投入车载智能芯片研发,突破通信、处理、控制、电源管理等车载智能芯片关键技术和工艺,实现20款以上核心汽车芯片产业化。依托高德红外、梦芯科技等企业加强激光雷达、毫米波雷达、车载定位装置等感知部件研发生产,打造10款以上具有全球影响力的知名产品。加快推动汽车与软件产业融合,支持光庭信息、东软集团等企业研发新能源汽车智能软件,实现20款以上自动驾驶领域软件量产。对汽车软件开发项目按实际支出研发费用给予支持。支持东风公司等龙头企业牵头建设智能计算平台,研发高级辅助驾驶和自动驾驶解决方案,在模拟仿真驾驶、智能驾驶等领域取得突破。力争到2025年,培育2家以上在智联网联汽车相关领域具有自主知识产权的核心芯片研发和制造企业。
9.推动氢燃料电池产业链有序发展。支持东风、理工氢电、新天绿色能源等企业,加快发展氢燃料电池与控制系统全产业链发展体系。推动中车长江、新楚风、隆中实验室等企业和科研院所突破低成本超薄质子交换膜、低铂基高功率密度催化剂、低成本高强度碳纸等关键材料批量制造技术。全面掌握燃料电池电堆及系统核心组件关键技术,加快电堆、膜电极等关键核心零部件的重点布局,打造国内领先的氢燃料电池研发和生产基地。支持武汉、襄阳、十堰、随州等城市共同参与燃料电池汽车示范应用,创建国家燃料电池汽车示范应用城市群。力争到2025年,全省推广各类氢燃料电池新能源汽车3000辆以上。
10.推动汽车供应链平台建设。支持长江汽车产业供应链、东风汽车等重点企业建设汽车产业链供应链畅通协调平台,引导上下游企业加强供需对接和深度合作,形成战略联盟、签订长单、技术合作等长效机制稳定供给,提升产业链供应链韧性和安全水平。依托湖北长江车百产业基金,创新供应链金融服务,支持汽车供应链强链、补链。鼓励整车企业和零部件总成企业联动产业供应链平台引进零部件企业来鄂投资,支持有条件的地方对符合条件的引进项目给予政策支持,省财政对地方政府在重大项目引入期、建设期和运营初期实施的优惠政策给予适当补助。
(三)实施创新发展行动,增强关键核心技术的自主可控能力。以新能源汽车和智能网联汽车为主攻方向,针对产业发展的“瓶颈”和“短板”,着力突破核心技术和关键零部件制约,坚持走自主创新与开放合作的发展之路,加快形成具有自主知识产权的技术、标准和品牌,力争到2025年,产业链总体达到中等水平自主可控。
11.加强关键核心技术攻关。鼓励整车企业加大研发投入,集聚高端人才,加快集成技术创新,提高整车综合性能。发布新能源汽车产业重大核心共性技术发展指南,加快实施“尖刀”技术攻关工程,以“定向项目研究”“揭榜挂帅”方式推动关键技术攻关、新产品试制、示范应用,集中力量在氢燃料电池、智能网联等领域突破一批“卡脖子”技术。适度超前部署、集中攻关和应用推广可燃冰等新能源技术以及飞行汽车等领域前沿技术。充分利用省核心技术攻关专项、技术创新计划和科技重大专项等政策,实施一批产业关键核心技术攻关项目。力争2023-2025年,在新能源汽车领域组织实施省级以上补短板产品和关键技术攻关项目30个以上。
12.加快高水平创新平台建设。鼓励支持企业、高校、科研院所汇聚创新资源,合作建设创新平台和新型研发机构,提升自主创新和协同创新能力。支持东风公司、中信科等建设湖北省车规级芯片产业技术创新联合体。鼓励东风岚图、亿纬动力、高德红外等优势企业创建国家级技术创新中心、制造业创新中心等高能级平台,支持东风公司组建车谷实验室,鼓励隆中实验室争创国家级实验室。支持企业创建国家技术创新中心、国家产业创新中心、国家制造业创新中心等。力争到2025年,新增国家级创新平台4个以上。
(四)实施资源资产增效行动,培育和壮大新的增长点。统筹谋划全省现有整车产能和资产存量,进一步整合优化省内汽车产业资源,着力打造一批新车型、叫响一批新品牌,培育产业新增长极。
13.多渠道引导盘活存量资源。支持符合条件的优势企业与现有整车开展股权收购、资产重组、产能合作、代工转产等战略合作,通过升级改造转型发展新能源汽车,全力盘活存量资源和现有资质、产能。积极争取国家部委对我省新能源汽车项目支持,推进省内现有汽车产能利用。充分发挥市场作用,鼓励新能源汽车企业兼并重组、做大做强,进一步提高产业集中度。力争到2025年盘活闲置产能70万辆以上。
14.鼓励企业出海拓市场。鼓励探索“海外并购-新建基地-转移产能”新模式,支持省属企业、上市公司通过并购海外优质企业吸引外资合作,在鄂建立生产基地。支持东风公司等重点车企向“一带一路”、RCEP国家和区域开拓国际市场,积极举办中国国际商用车展、中国武汉国际汽车展等活动。支持东风岚图、吉利路特斯、易捷特等利用合资渠道拓展海外市场,打造全国重要的新能源整车出口基地。大力开展新能源新车型宣发推广。力争到2025年,全省新能源汽车出口额突破300亿元。
15.提升检测认证与测试评价能力。依托现有“国字号”检测机构、试车场(武汉、襄阳)及协同平台,加快建设国家新能源汽车质量监督检验中心、国家汽车质量监督检验中心、国家专用汽车车载装置产品质量监督检验中心、国家智能网联汽车质量监督检验中心、国家燃料电池汽车质量监督检测中心五大新能源汽车领域国检中心,为全省新能源汽车产业链提供有力的技术支撑。支持道路机动车辆产品准入检验检测机构建设,积极推进建设国家级产品质量监督检验中心。
(五)实施基础设施提升行动,提高综合服务保障能力。加快推进能源网、交通网、信息网融合发展,构建布局科学、广泛互联、开放共享、经济便捷的新能源汽车基础设施体系。到2025年,全省新能源汽车基础设施网络覆盖率、服务能力达到全国领先水平。
16.加快智能路网设施建设。积极开展交通信号灯、交通标志标识、交通管理及信息发布系统智能化升级,鼓励建设多功能杆。因地制宜推进全省智慧高速建设,推进光纤传感器在高速公路“四改八”工程中铺设应用,推动鄂州花湖机场、汉十高速等智慧高速试点示范。到2025年,开放测试道路2000公里以上,建设智慧高速公路180公里,实现重点区域全覆盖,基本满足车路协同、智慧交通、智慧出行应用需求。
17.加快充换电设施智能有序建设。坚持适度超前,推进居住区充电基础设施建设,确保新建小区固定车位100%建设充电桩或预留安装条件。加快高速公路、国省干道、城乡公共区域充电基础设施建设,推动停车充电一体化发展,力争到2024年基本实现公共停车场站充电基础设施快充网络全覆盖。积极引导具备条件的加油(气)站配建快充和换电设施,建设综合供能服务站。支持桩企、车企研发新型超级快充技术、换电技术,探索大功率超充充电设施建设新模式,加快建设一批超充示范项目。统筹利用现有资金渠道,对公共充电基础设施建设运营予以支持,通过地方政府专项债券等支持符合条件的充电基础设施项目建设。力争到2025年,建成充电桩60万个。
18.加快氢能供应网络建设。研究出台我省加氢站建设及运营管理办法,鼓励探索本地化运营补贴标准和机制。充分利用宜昌、武汉、孝感等地现有氯碱、焦炉煤气、炼化等行业副产氢资源,稳步推进制氢、储氢、运氢、加氢等设施设备建设。在汉十、汉宜、武黄等高速公路等沿线率先布局加氢站,充分利用服务区已有场地资源开展油、气、氢、电综合供给服务站建设。到2025年,建成加氢站60座,基本形成氢能供应网络。
三、保障措施
(一)加强组织领导。依托湖北省突破性发展新能源与智能网联汽车产业工作专班,统筹全省新能源与智能网联汽车产业发展全局性工作,加快推进省级层面重大问题研究、重大政策出台、重点工程实施等各项工作,协调解决产业发展面临的问题困难。
(二)加强财税扶持。严格落实国家新能源汽车推广应用财政补贴、税收优惠等政策。发挥金融要素支撑作用,加大对重点新能源与智能网联汽车项目的融资力度,支持符合条件的企业上市。发挥省级制造业高质量发展、科技创新、军民融合发展等专项资金的引导和撬动作用,支持我省新能源与智能网联汽车产业链骨干企业提能扩产、提质增效。对符合条件的核心技术攻关项目、节能降碳效果明显的项目,优先推荐申报中央预算内投资计划。
(三)加强要素保障。优先将新能源汽车项目列入省重大产业项目库,由省级统一调配建设用地指标。统筹能耗和污染排放容量指标,支持新能源与智能网联汽车产业重大项目建设。加大新能源与智能网联汽车高端人才引进力度,鼓励各地出台新能源汽车领域专项人才政策。进一步加强高技能人才与专业技术人才职业发展贯通,推进院校和汽车企业建立技能人才联合培养机制。
(四)扩大新能源汽车消费。贯彻落实国家发展改革委、工业和信息化部等部门《关于促进汽车消费的若干措施》,积极推进“百城联动”汽车节和“千县万镇”新能源汽车消费季活动,加大鄂产新能源汽车品牌推介力度。鼓励整车企业针对农村地区特点,开发性价比高、实用性强的新能源车型,进一步丰富新能源汽车产品供应。鼓励各地出台新能源汽车专项政策,在上路权限、停车优惠等方面予以支持。
附件:湖北省汽车产业转型发展重点任务清单






