省人民政府办公厅关于调整全省最低工资标准的通知
时间:2024-01-25 16:57:18 作者: 来源:省人民政府办公厅 阅读:次
各市、州、县人民政府,省政府各部门:
为提高低收入劳动者的收入,让广大人民群众共享改革发展成果,根据《中华人民共和国劳动法》《最低工资规定》(原劳动保障部令第21号),省人民政府决定从2024年2月1日起调整全省最低工资标准。现将有关事项通知如下:
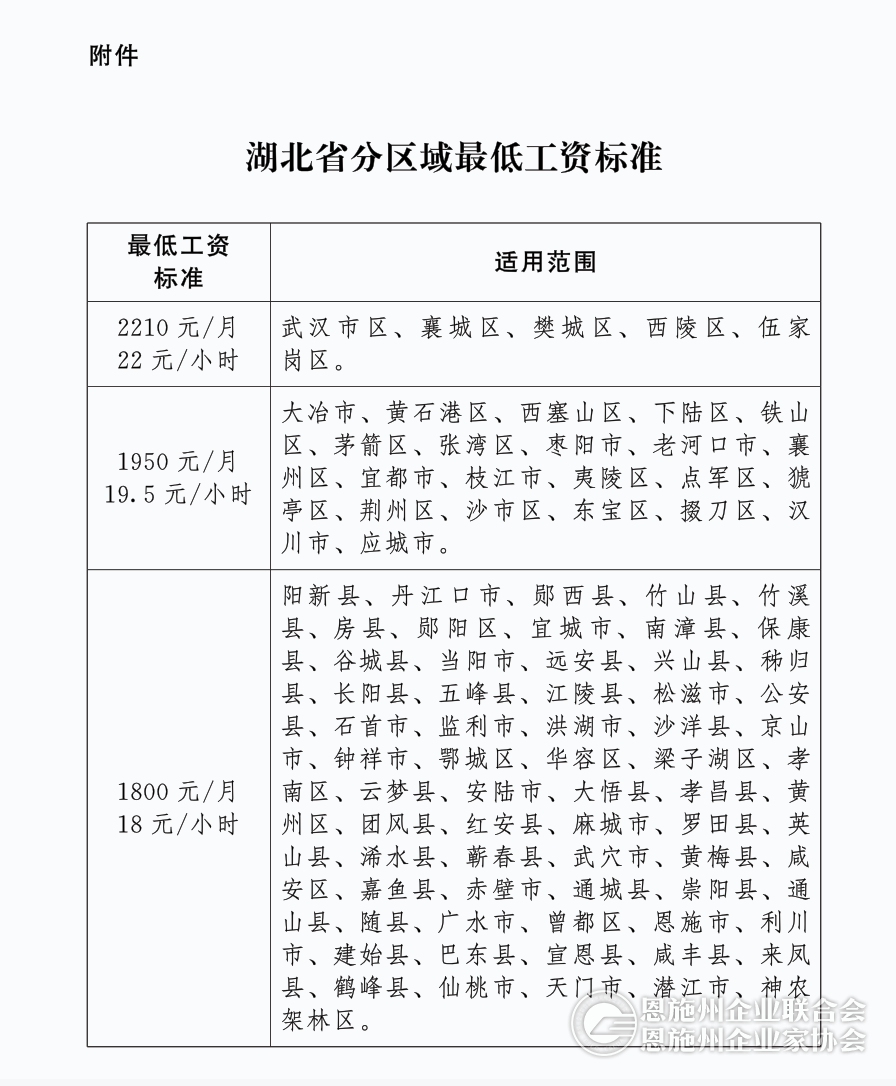
一、全日制就业劳动者月最低工资标准按区域划分为三档,依次为2210元、1950元、1800元(各档标准及适用区域附后)。
二、非全日制就业劳动者的小时最低工资标准依次为22元、19.5元、18元(各档标准及适用区域附后)。
三、本标准适用于我省境内的企业、个体经济组织、民办非企业单位等组织(以下称用人单位)和与其建立劳动关系的劳动者。国家机关、事业单位、社会团体和与其建立劳动关系的劳动者依照本标准执行。
四、用人单位应根据其经济效益和人力资源市场工资指导价位,与工会组织和劳动者积极开展工资集体协商,合理确定本单位的工资水平和工资标准,协商确定的工资标准不得低于当地最低工资标准。劳动者在法定工作时间或在依法签订的劳动合同约定的工作时间内提供了正常劳动的,其工资收入不得低于当地最低工资标准。
五、月最低工资标准不包含以下项目:
(一)延长工作时间工资;
(二)中班、夜班、高温、低温、井下、有毒有害等特殊工作环境、条件下的津贴;
(三)法律、法规和国家规定的劳动者福利待遇等。
(三)法律、法规和国家规定的劳动者福利待遇等。
六、各级人社部门要依法加强对最低工资标准执行情况的监督检查,对用人单位违反最低工资规定的行为,要及时进行纠正并依法予以处理。
本通知由省人社厅负责解释。
附件:湖北省分区域最低工资标准
2024年1月21日


