关于举办第四届中国工业互联网大赛的通知
时间:2022-10-09 10:48:51 作者: 来源:中国企业联合会 阅读:次
各有关单位:
为深入实施工业互联网创新发展战略,拓展融合创新应用,赋能企业数字化转型,定于2022年9月-12月举办第四届中国工业互联网大赛(以下简称大赛)。大赛由工业和信息化部、国务院国有资产监督管理委员会、中华全国工商业联合会、浙江省人民政府联合主办。现将有关事项通知如下:
一、大赛名称
第四届中国工业互联网大赛(China Industrial Internet Contest 2022)
二、大赛主题
工赋智造 数字育能 打造发展新优势
三、组织单位
主办单位:工业和信息化部、国务院国有资产监督管理委员会、中华全国工商业联合会、浙江省人民政府
承办单位:国家工业信息安全发展研究中心、浙江省经济和信息化厅、宁波市人民政府
执行承办单位:宁波市经济和信息化局、北京市经济和信息化局、深圳市工业和信息化局、青岛市工业和信息化局、宁波市海曙区人民政府、北京市石景山区人民政府、深圳市龙华区人民政府、青岛市崂山区人民政府
四、组织架构
大赛组委会:设立组委会,负责大赛组织实施,由主办单位和承办单位相关负责同志组成。
大赛秘书处:组委会下设秘书处,设在工业和信息化部信息技术发展司、国务院国有资产监督管理委员会科技创新局、中华全国工商业联合会经济服务部和浙江省经济和信息化厅,负责统筹推进大赛相关事项。
大赛秘书处办公室:秘书处下设办公室,设在国家工业信息安全发展研究中心,承担赛事组织协调、宣传推广和技术保障等工作。
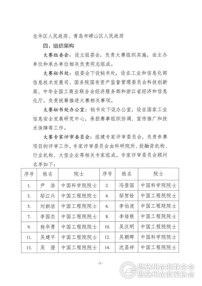
大赛专家评审委员会:组建专家评审委员会,负责参赛项目的评审工作,专家评审委员会由科研院所、投融资机构、行业机构、大型企业等相关专家组成。专家评审委员会顾问名单如下:

五、大赛安排
大赛由主赛和专业赛组成。
(一)主赛
主赛分为地方赛和全国赛,以新锐组和领军组两个组别进行比赛。地方赛由各赛站地方工业和信息化主管部门和人民政府等牵头组织,地方赛产生的优胜企业按分配名额入围全国赛。全国总决赛由大赛组委会组织。
1.主赛赛题
以推动数字化转型为主线,挖掘一批技术先进、成效显著、易推广复用的工业互联网解决方案,加快工业知识的沉淀、传播和复用,以价值为牵引推动工业互联网平台赋能千行百业数字化转型。具体参赛作品名称自行拟定。
赛题方向一:面向中小企业综合赋能的解决方案。针对中小企业,基于工业互联网灵活部署通用性强、安全可靠、易二次开发的工业APP,研发新型数据产品和服务,赋能中小企业快速构建数字化能力,帮助中小企业基于平台低成本获取资源和服务,激发中小企业创新发展潜力,夯实可持续发展基础。由宁波赛站举办。
赛题方向二:引领大型企业集成创新的解决方案。面向大型企业,基于工业互联网纵向推进企业内或集团内各部门系统集成,横向促进不同业务环节贯通,实现企业整体数据的互联互通、信息共享与业务协同,赋能大型企业提升资源配置效率和价值创造水平,加强大型企业引领带动作用,培育产业发展新模式新动能。由青岛赛站举办。
赛题方向三:促进产业链供应链协同的解决方案。面向产业链上下游企业,通过工业互联网构建透明的数字化供应链,基于供应链大数据协同,保障要素资源供给稳定,实现采购、制造、销售、配送、服务等一体化协同,打造安全、柔性、稳定的供应链网络,推动全产业链协同发展,促进固链、稳链、强链、延链。由深圳赛站举办。
赛题方向四:推进产业园区创新应用的解决方案。面向产业园区管理侧和企业应用侧,基于工业互联网平台强化园区运营管理、安全监管、态势感知、碳排放监测、能耗管控等数字化水平,通过共享制造、集采集销等模式创新提升线上线下资源汇聚能力,加快园区企业数字化转型,推动园区绿色、安全、集约发展。由北京赛站举办。
2.主赛赛程
大赛官方网站(www.cii-contest.cn)是参加大赛的唯一官方渠道。赛事各阶段评审规则、工作流程、具体时间和晋级名单详见大赛官网。
(1)报名参赛(2022年9月2日-10月21日)。参赛团队登录大赛官网报名参赛和提交参赛作品。
(2)地方赛阶段(2022年10月-11月)。地方赛按赛题方向采用逐级遴选方式产生优胜企业,各赛站组织方案由相关组织单位另行公布。地方赛组织单位要严格落实当地疫情防控工作要求,根据大赛组委会制定的评审规则和标准,采用网上评审、网上路演、线下路演相结合的方式进行比赛,于指定日期前向大赛组委会提交拟晋级全国总决赛的推荐名单。各比赛环节的相关评审资料应留档备查。
(3)全国总决赛阶段(2022年12月)。全国总决赛在浙江省宁波市举办,通过路演答辩评审,评出大赛一、二、三等奖。全国总决赛及系列活动方案由组委会另行公布。
(4)大赛闭幕式(2022年12月)。在浙江省宁波市举办大赛闭幕式并颁发奖项,具体时间和方案由组委会另行公布。
(二)专业赛
专业赛聚焦工业互联网发展的特定领域,设置 “工业互联网”系列专业赛。由国家工业信息安全发展研究中心牵头主办工业互联网+智能网联汽车专业赛,中国工业互联网研究院牵头主办工业互联网+精益生产专业赛、工业互联网+人工智能专业赛,中国信息通信研究院牵头主办工业互联网+数字孪生专业赛,中国电子信息产业发展研究院牵头主办工业互联网+数字仿真专业赛,国务院国有资产监督管理委员会科技创新局主办工业互联网+国企数字场景创新专业赛。各专业赛与地方赛、全国赛相互独立,赛事单独举行,专业赛的获奖团队不参与全国赛赛事议程。专业赛通知由各赛事主办方另行发布。
六、参赛条件
(一)主赛参赛条件
符合参赛条件的单位自愿登录大赛官方网站(www.cii-contest.cn)报名参赛。大赛注册报名和参赛作品提交截止时间为2022年10月21日。参赛单位须独立参赛,可选择一个赛站参加大赛,每个参赛作品限报一个赛题方向。大赛不向参赛单位收取任何费用。
1.参赛组别
本届大赛设置新锐组、领军组两个组别,在赛事各阶段分别进行比赛,报名截止后不可更改参赛组别。
(1)领军组参赛资格:参赛单位应满足以下任一条件:
软件和信息技术服务商:从业人数大于300,或营收大于10000万元。
工业企业:从业人数大于1000,或营收大于40000万元。
中央企业(集团)及下属公司。
(2)新锐组参赛资格:高校,以及不符合领军组条件的企事业单位。
2.参赛单位要求
大赛面向全社会开放,各企事业单位、高等院校、科研院所等组织均可报名参赛。参赛单位应满足下列条件:
(1)参赛单位应是具有独立法人资格的企事业单位,需独立参赛。参赛单位可以有多个参赛团队和作品参赛,但每个参赛团队只能提交1个参赛作品,每个参赛团队的参赛代表人数不超过5人,每个参赛代表只能代表1个团队参加比赛。报名截止之后,参赛代表不可更改。
(2)参赛团队必须且仅能选择一个赛站报名参赛,并需遵守赛站的赛事要求和安排。
(3)参赛团队需遵守大赛规则,在大赛官网上注册报名、提交参赛作品和相关证明材料,阅读并同意《第四届中国工业互联网大赛服务规则》《第四届中国工业互联网大赛参赛承诺书》。参赛团队对所有信息的准确性和真实性负责,一经发现虚假信息将取消参赛资格。参赛团队名称不得包含不文明字样。
(4)地方赛相关组织单位及其下属分公司、子公司、控股公司、母公司均不得在本赛站参赛,否则参赛成绩无效。
(5)获得晋级全国赛资格的企业应接受赛站主办方或大赛组委会的尽职调查,审核未通过的团队将取消全国赛参赛资格。
3.参赛作品要求
参赛团队需按照大赛作品提交要求,在大赛官网(www.cii-contest.cn)提交参赛作品及相关材料,并确保材料的真实性、准确性、完整性。作品提交应满足下列条件:
(1)参赛作品须符合本届大赛赛题要求并符合所报赛站赛题方向,作品名称应能体现解决方案主要特征。
(2)参赛作品必须为原创作品,并未侵犯任何他人的专利权、著作权、商标权及其他知识产权,且不得违反国家相关法律法规,否则将取消参赛资格。
(3)往届中国工业互联网大赛的一、二、三等奖获奖作品不参加本届大赛。
(4)在地方赛、全国总决赛期间,参赛团队均可在不改变作品名称和主要功能的基础上,持续推进作品迭代升级,对应赛程最后一次提交的作品为参赛作品。
(5)评审期间,参赛团队须按照组委会的要求补充提交参赛作品有关材料。
(6)所有已提交的参赛作品和相关材料原则上不予退还。
4.参赛作品提交内容
参赛作品以最后一次提交资料为准。参赛作品应包括但不限于以下内容:
(1)作品申报书。
a.作品概述:项目背景、应用范围、核心优势等。
b.解决方案:架构设计、方案功能、技术内容等。
c.应用成效:应用情况总述、具体应用案例介绍等。
d.商业模式:推广模式、市场空间、生态运作等。
e.团队介绍:核心成员履历、团队核心资质和优势等。
注:申报书模板可在官网下载。
(2)相关证明材料。与参赛企业相关的基本资质、申报主体责任声明、财务审计相关证明材料,以及和参赛作品相关的技术能力、应用推广证明材料。
(3)作品介绍PPT。
(4)作品介绍视频。展示产品/解决方案的主要内容、效果等,帮助评审专家直观了解参赛作品。
(5)其他。例如:可使用的安装程序和说明文档,可使用的解决方案云服务托管链接和说明文档,Demo和说明文档等。
(二)专业赛参赛条件
专业赛参赛条件由相应组织方另行发布。
七、奖项及奖励
(一)主赛奖项及权益设置
1.地方赛
地方赛自主设立本赛站的奖项类别、获奖名额、奖金金额,赛事奖励和权益由相应组织方另行公布。
2.全国赛
各赛题方向新锐组和领军组分别按比例晋级。全国总决赛设置一、二、三等奖及各单项奖。大赛总决赛奖金池为500万元,以奖金、奖杯、证书等形式进行发放。同时,根据全国赛比赛成绩,颁发优秀奖证书。根据大赛组织情况,颁发优秀组织奖、生态号召力奖证书。
一等奖2个,奖金为人民币100万元/队(税前)+大赛权益+证书;
二等奖6个,30万元人民币/队(税前)+大赛权益+证书;
三等奖12个,10万元人民币/队(税前)+大赛权益+证书。
此外,全国赛提供以下赛事权益和政策激励:
(1)获奖团队所在企业将有机会推荐申报工业和信息化部相关试点示范、专项项目等。
(2)宣传展示。获奖作品可在国家级工业互联网平台创新应用体验中心/推广中心、国家级工业互联网公共服务平台、主流媒体等渠道进行展览展示、宣传报道和服务推介。
(3)资本对接。进入全国赛的团队均可参与大赛组委会组织的资本相亲会、产融合作等活动,向政府投资基金、产业投资基金、创业投资机构、银行等推荐,享受各类投融资机构提供的多元化服务。
(4)供需对接。进入全国赛的团队均可参与大赛组委会组织的供需对接、知名生态链供应链企业合作等活动,促进资源对接,助力参赛企业拓展市场。
(5)落地入驻。获奖团队所在企业落户宁波市海曙区,享受产业基金扶持,优先纳入“百创汇海”项目,可最高享受4000万资助。获奖团队所在企业优先入驻甬水桥科创中心,享受翠柏里创新街区专项政策。获奖团队所在企业落户宁波市可以进入宁波市智能制造工程服务商资源池,优先获得相关政策扶持。
(6)人才支持。支持符合条件的全国总决赛优秀获奖团队申报宁波市级引才工程。
(7)交流学习。获奖团队有机会参与大赛组委会举办的政策宣贯、专业培训、成果转化等活动。
(二)专业赛奖项及权益设置
专业赛赛事奖励和权益等由相应组织方另行发布。
八、公示与举报
本着公平、公正、公开的原则,大赛实行获奖作品公示和举报制度。
获奖作品公示范围和时间:在大赛官网公示获得大赛全国总决赛一等奖、二等奖、三等奖的作品,公示期为30天,供各界监督、评议。未通过公示的团队将取消获奖成绩并追回奖励。
举报要求:举报实行实名制,并要提供相应的证据,匿名举报无效。举报由大赛组委会进行受理、核查、裁定。
为保证赛事公益性,大赛全国赛、地方赛、专业赛均不得向参赛团队收取任何参赛费用。各赛事主办单位对本赛站组织机构设置、经费募集使用等工作负责,加强赛事管理,并接受社会各界监督。
九、其他
大赛最终解释权归大赛组委会所有。未尽事项请登录大赛官网(https://www.cii-contest.cn)、微信公众号(中国工业互联网大赛)查询。
联系人及电话:
第四届中国工业互联网大赛组委会秘书处办公室(国家工业信息安全发展研究中心)
伍凌芳、冯帆、高哲
010-68645450/88684861/88686052
官网技术支持:010-88684332
第四届中国工业互联网大赛组委会
2022年9月1日













